Seite 1 von 2
Bus coupling proposal
Verfasst: 26. Nov 2015, 16:49
von IgorMalo

- Igor's coupling v0.1
- coupling.png (10.15 KiB) 13014 mal betrachtet
Low power consumption.
Low device count.
Early stage.
Re: Bus coupling proposal
Verfasst: 26. Nov 2015, 23:35
von IgorMalo

- CouplerBRD.png (20.83 KiB) 12998 mal betrachtet
Quck PCB attempt.
Only 16 x 19 mm area.
Only 11 devices to solder.
Re: Bus coupling proposal
Verfasst: 27. Nov 2015, 09:06
von StefanT
Hi Igor,
Could you please describe your idea?
Re: Bus coupling proposal
Verfasst: 30. Nov 2015, 22:58
von IgorMalo
Checked.
The idea doesn't work.
Re: Bus coupling proposal
Verfasst: 1. Dez 2015, 00:13
von StefanSverige
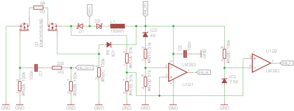
If you are interested in another bus coupling solution, you can also check this design
https://github.com/selfbus/hardware-inc ... 15_io16_up
Important to consider is to keep the current drawn from the bus fairly constant during the transmission of bit. The easiest option is to use a linear regulator with a very small input capacitor. However, this isn't a great deal in terms of efficiency.
/Stefan
Re: Bus coupling proposal
Verfasst: 7. Dez 2015, 00:49
von asdfg
Gibt es der Ersatz fuer die 150mH Drossel?
Re: Bus coupling proposal
Verfasst: 7. Dez 2015, 21:34
von StefanSverige
Wie meinst Du das? Auf die Drossel kann man nicht ohne weiteres verzichten.
Man könnte allerdings eine Schaltung entwerfen die eine gleichmäßige Stromaufnahme (beim absinken der Busspannung durch eine laufende Kommunikation) sicher stellt. Ob der Aufwand sinnvoll ist kommt auf die jeweilige Anwendung an.
/Stefan
Re: Bus coupling proposal
Verfasst: 7. Dez 2015, 23:34
von asdfg
Die Gründe sind
Die Drossel ist zu groß, und leicht gebrochen, und nicht leicht zu kaufen.
Re: Bus coupling proposal
Verfasst: 8. Dez 2015, 11:18
von Hendrik
Reden wir über die selbe 150mH Induktivität? Die, die in den Selfbus-Modulen verbaut ist, ist nicht größer als die Busklemme und ich weiß auch nicht, wie man sie zerbrechen kann:
https://www.reichelt.de/Fixed-Inductors ... ICLE=73012
Oder auf was genau beziehst Du Dich?
Re: Bus coupling proposal
Verfasst: 10. Dez 2015, 20:33
von KlausHennig
Beim Nachbau meiner ersten TS 2.00 LPC habe ich die Erfahrung gemacht, daß die Anschlußdrähte der 150mH-Induktivität sehr empfindlich auf Verdrehung sind - sie lösen sich leicht aus der Verbindung zum Ferrit und der sehr dünne Wickeldraht reißt ab.
Empfehlung: Der Schrumpfschlauch steht am Fuß der Drossel etwas über. Dieser Raum mit Epoxidharz gefüllt stabilisiert die Anschlußdrähte.