Hallo Klamm,
das Thema Dimmer-Entwicklung ist doch, auch wenn es zunächst nicht so scheint, recht komplex und erfordert enorm viel Labor- und Entwicklungszeit. Ich recherchiere da auch schon ein paar Jahre dran herum

und speichere gern mal meine Erkenntnisse aus.
Zunächst eine dringende Warnung: Das ganze ist nicht ungefährlich!
Natürlich schaltet man einen Trenntrafo davor. Das schützt schon mal etwas. Da eigentlich alle Oszilloskope eine Schutzerdung besitzen, darf man nur mit einem hochspannungsfesten Differentialtastkopf arbeiten. Ist ziemlich teuer und hat fast niemand daheim. Alternativ geht ein batteriebetriebenes WLAN Oszi.
Eine alternative Idee wäre es, einen 24V Halogenringkerntrafo zu nehmen und die Bauteile entsprechend um den Faktor 10 herunterzudimensionieren. Für Ohmsche Lasten (24V Birne) geht das ganz gut, nur eine stark kapazitive Last, wie z.B. eine LED Lampe bekommt man damit nicht getestet.
Außerdem wirkt so ein gering belasteter Trafo stark induktiv und das lastabhängig. Der Nulldurchgang verschiebt sich damit also im Betrieb. Das scheint derart problematisch zu sein, das einzelne Dimmer-IC Datenblätter davor warnen, einen Trenntrafo zu verwenden. Selbst probiert habe ich das aber noch nicht.
Bleibt noch, einen FI-Schutzschalter (RCD) statt des Trafos zu verwenden und halt nirgendwo dran zukommen

aber bitte einen
allstromsensitiven (RCD Typ B). Die Oszi-Problematik besteht aber dennoch. Ein normaler Tastkopf setzt, wenn es blöd läuft, das Oszi-Gehäuse unter Strom!
So, jetzt zu Deinen Fragen:
1. Eine galvanische Trennung von 230V und Bus bzw. Steuerspannung (3,3V) ist wichtig und quasi pflicht wenn man die anderen Busteilnehmer alle schützen möchte.
Es wäre nicht nur gefährlich, sondern es funktioniert schlichtweg nicht, da die Dimmer-Masse auf Netzpotential "schwebt".
2. Bei Dimmern ist die exakte Bestimmung und dann auch dass Schalten im Nulldurchgang quasi das A und O.
Richtig. Wobei es fast unmöglich aber auch unnötig sein dürfte, exakt bei Null zu schalten. Für Phasenabschnitt (kapazitive Last) braucht man den Nulldurchgang der Spannung, für Phasenanschnitt (induktive Last) den Nulldurchgang des Stroms.
Tipp: Lass das mit dem Universaldimmer und beschränke Dich erst einmal auf Phasenabschnitt. Damit funktioniert erst einmal alles, bis auf Halogentrafos und Motoren.
Ich vermute, an der Nulldurchgangserkennung hapert es auch bei den bisherigen Selfbus-Dimmern. Da wird ein kapazitiver Spannungsteiler vor dem Optokoppler verwendet. Bei unseren durch viele Schaltnetzteile oberwellenlastigen Netzen kann das zum Problem werden, denn höherfrequentere Anteile werden weniger gedämpft. Der Optokoppler wird ständig an einer anderen Stelle getriggert. Manche Netzbetreiber verwenden auch Schaltsignale > 50Hz, um Nachtstromabnehmer zu schalten.
Fazit: Der Nulldurchgang muss galvanisch gekoppelt erkannt werden.
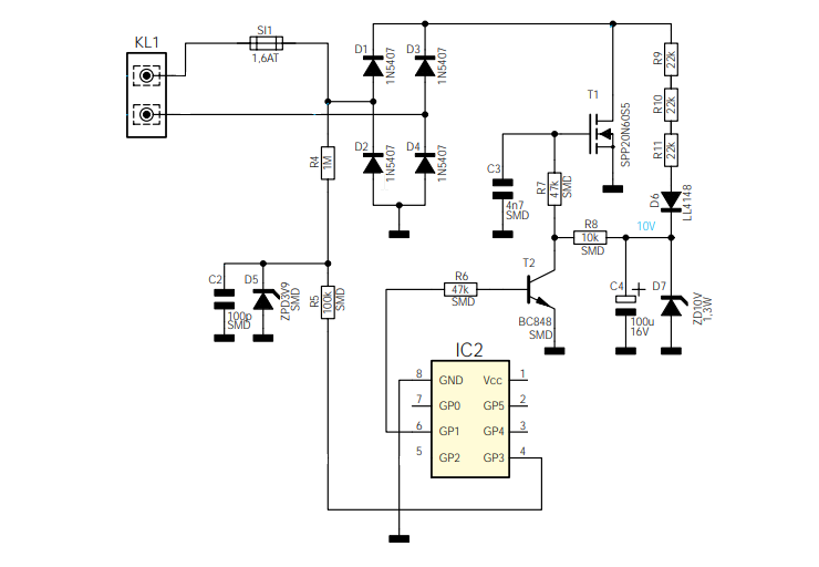
4. Nulldurchgang ähnlichen wie bei einem alten ELV Dimmer (Bild angehangen) über einen Gleichrichter und eine Zennerdiode direkt an den Microcontroller
Genau. Man braucht eigentlich nur einen (spannungsfesten) Widerstand und eine Klemmdiode zur Spannungsbegrenzung und geht damit an den µC. Es gibt hier auch eine schöne Neuauflage des ELV Dimmers (01/2017).
Mein Ansatz war auch, hier einen eignen, günstigen µC für das Frontend zu verwenden. Die Auswahl ist hier aber gar nicht so groß. Zum einen sollte der mindestens einen kräftigen Push/Pull Ausgang haben, 5V tolerant sein, ein handlötbares Gehäuse und ab Werk einen seriellen Bootloader besitzen, dann kann man ihn auch vom Hauptprozessor aus programmieren/updaten. Wenn Du bei NXP bleiben möchtest, wäre das z.B. der LPC804M111JDH24J, wenn es auch ein anderer ARM M0 sein darf, z.B. der XMC1100 von Infineon. Noch kostengünstiger ginge es mit einem C51 Derivat, wie den EFM8BB10F8I-A-SOIC16 von Silicon Labs. Man benötigt für jeden Frontendkanal einen eigen Prozessor.
Grüße
Mirko